5.3. 【例題】時間発展シュレディンガー方程式(作成中)¶
5.3.1. 方程式¶
1次元の時間発展シュレディンガー方程式を考えます:
(1)¶
波動関数の時間発展を追うことは普段あまりしないので、数値計算を使って見てみましょう。
無次元化¶
まずは無次元化をします。
【例題】量子非調和振動子の固有状態 の例では調和振動子のエネルギー量子 を使って無次元化しました。
今は
の関数形は特に決めないので、
の関数形に依らない方法で無次元化しましょう。
時刻 と座標
の単位としてそれぞれ
と
を導入して、
および
と無次元化します。
そして、
と定義します。
この関係により、 と
のどちらか一方のスケールを決めるともう一方が決まります。
以上の操作を行うと、(1) 式は
となります。
ここで、 は
により無次元化されたポテンシャルです。
5.3.2. 実装¶
5.3.3. 結果¶
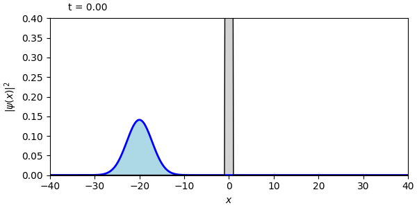
波束がポテンシャル障壁で反射あるいは障壁を透過する例。
ポテンシャル障壁の幅

ポテンシャル障壁の幅
